by Brux
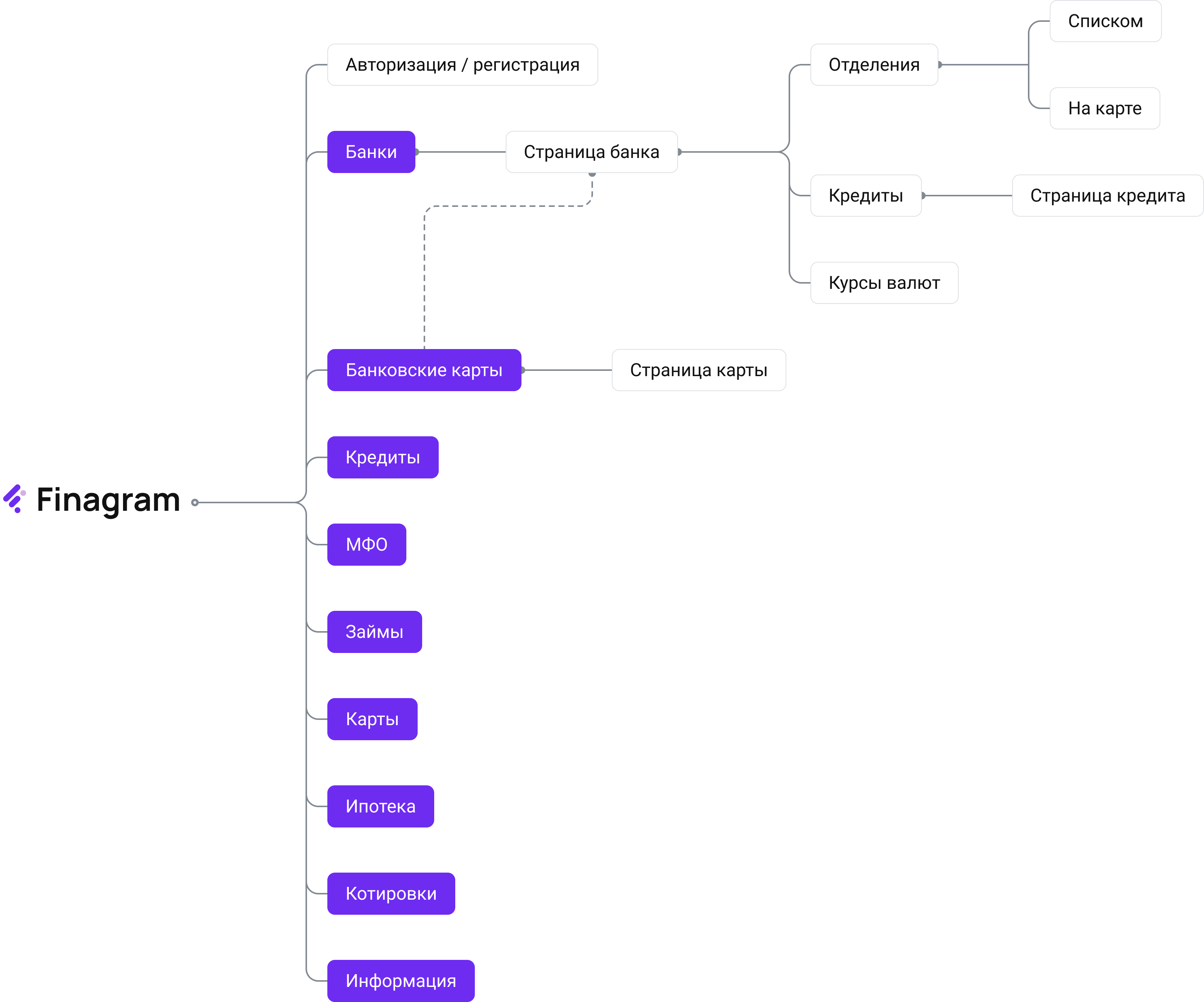
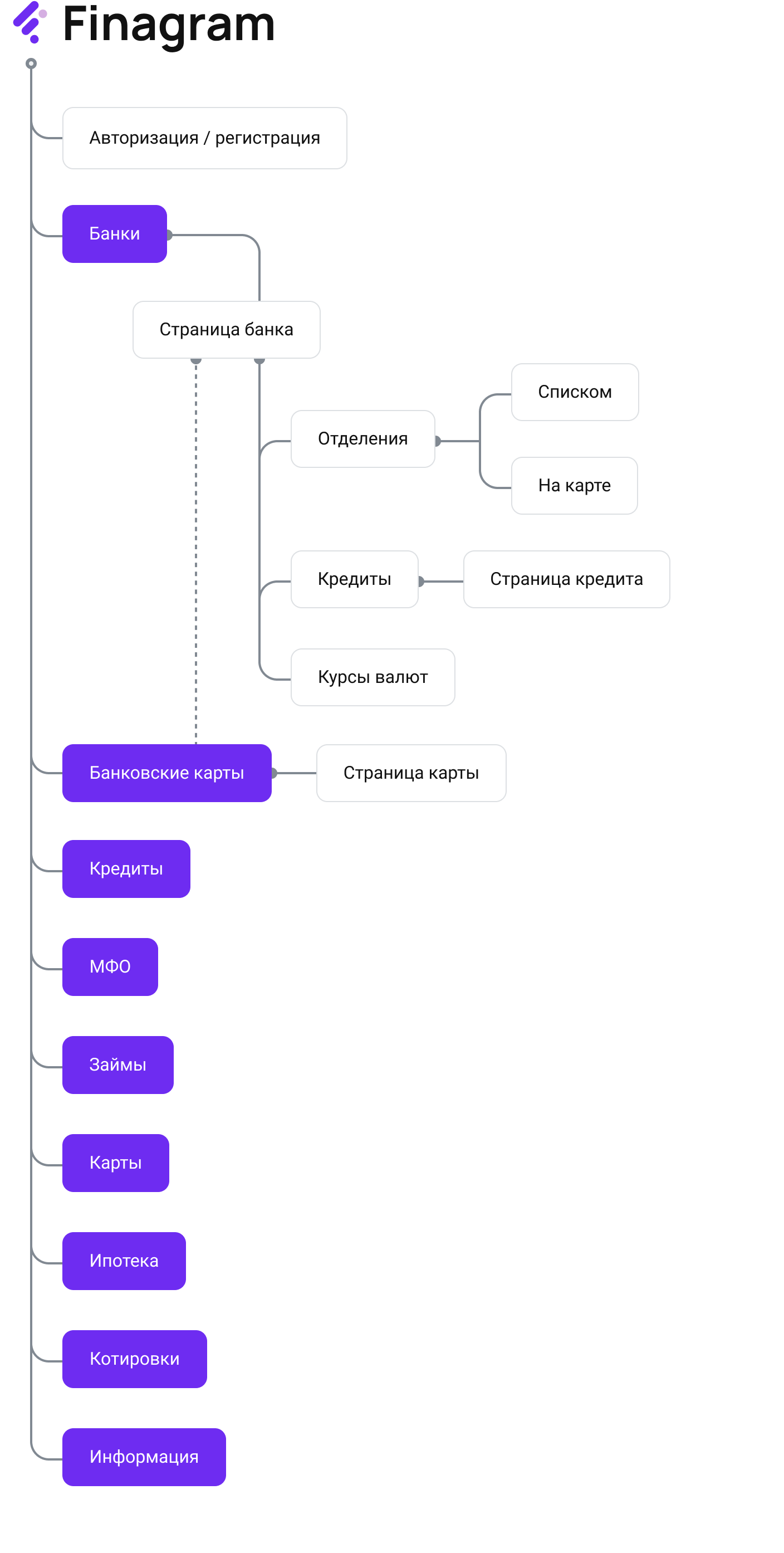
Финансовый сервис с актуальной информацией о большинстве банков и их продуктах по всей России, помогающий пользователям принимать осознанные решения.
























Заголовки
Текст и подписи
Regular







Спасибо! Мы получили ваш запрос и свяжемся с вами в рабочее время.
Для предметного разговора нам необходимо понимание ваших задач. Заполните бриф на этой странице и отправьте нам. Мы свяжемся с вами в рабочее время и всё обсудим.